2025-11-12 17:37:15 来源:经济管理学院(合作社学院) 浏览数:0
为切实提升大学生的专业技能和创新创业实践能力,培养全面发展的高素质应用型人才,由我校创新创业学院主办、经济管理学院(合作社学院)承办的青岛农业大学第六届国际贸易专业技能模拟大赛校赛已圆满结束。本次校赛共计超过1000多人次参加,经过比拼,最终评选出一等奖队伍21支,二等奖队伍36支,三等奖队伍73支。现将获奖团队名单公布如下:
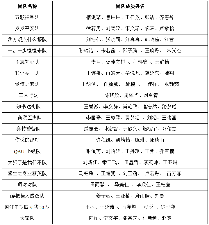
附表:第六届“国际贸易专业技能模拟大赛”获奖名单
一、国际贸易业务模拟赛道
一等奖队伍5支:

二等奖队伍10支:

三等奖队伍32支:


二、跨境电商赛道
一等奖队伍2支:

二等奖队伍4支:

三等奖队伍7支:

三、国际贸易与商务专题赛道
一等奖队伍8支:

二等奖队伍14支:

三等奖队伍19支:

四、RCEP国际市场开拓策划赛道
一等奖队伍4支:

二等奖队伍4支:

三等奖队伍8支:

五、技术性贸易措施评议与国际标准化赛道
一等奖队伍2支:

二等奖队伍4支:

三等奖队伍7支:

创新创业学院
经济管理学院(合作社学院)
2025年11月1日