• 学院信息
    • 学院概况
    • 领导团队
    • 机构设置
    • 共建机构
    • 联系我们
  • 党建工作
  • 本科生教育
    • 推免工作
    • 专业设置
    • 培养方案
    • 教学实践
    • 教学教研
  • 研究生教育
    • 导师信息
    • 专业介绍—学术型研究生
    • 专业介绍—专业型研究生
    • 招生与就业
    • 培养与管理
  • 师资队伍
    • 师资概况
    • 外聘专家
    • 教师介绍
  • 学团工作
    • 党建工作
    • 学团活动
  • 学术科研
    • 科研成果
    • 科研项目
    • 学术交流
  • 社会服务
    • 实践调研
    • 政策建议
    • 校友之家
  • 国际交流
    • 互访留学
    • 合作研究
  • 招生就业
    • 学院介绍
    • 本科培养方案
    • 本科专业介绍
    • 国际硕士培训项目
  • 意见建议
  • 导师信息
  • 专业介绍—学术型研究生
  • 专业介绍—专业型研究生
  • 招生与就业
  • 培养与管理
首页 >研究生教育 > 招生与就业

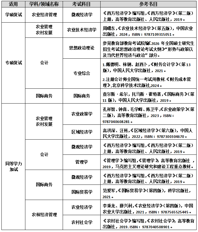
经济管理学院(合作社学院)研究生复试及同等学力加试参考书目

    2026-03-05 22:02:02 来源:经济管理学院(合作社学院)          浏览数:0

  • 上一篇: 青岛农业大学经济管理学院(合作社学院) 2026年硕士研究生复试录取工作实施细则
  • 下一篇: 2025 年青岛农业大学经济管理学院研究生招生拟录取名单(非全日制第三批次)